Page 10 - AJWEP-v22i2
P. 10
Sahu, et al.
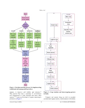
Figure 1. Decision-making process for implementing
traditional soil management practices
manure, to improve soil fertility and structure. Figure 2. Crop rotation and intercropping pattern
63
This practice has been a mainstay of conventional in India
soil management in Uttar Pradesh and many other
regions. 64,65 A process flowchart of organic manuring is Compost and animal dung are rich in essential
presented in Figure 3. nutrients and organic matter, which enhance soil fertility
Volume 22 Issue 2 (2025) 4 doi: 10.36922/AJWEP025060035

