Page 67 - OR-1-2
P. 67
A
B
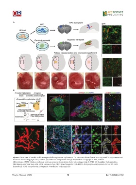
Figure 8. Generation of vascularized brain organoids through in vivo implantation. (A) Induction of vascularized brain organoids by implantation into
the mouse brain. Copyright 2018, Authors. (B) Enhanced V-Organoids through implantation. Copyright © 2020, Authors.
83
161
Abbreviations: CTIP2: Chicken ovalbumin upstream promoter transcription factor-interacting protein 2; DAPI: 4’,6-diamidino-2-phenylindole;
hES: Human embryonic stem cells; HUN: Human nuclear; NPC: Neural progenitor cells; PSD95: Postsynaptic density protein-95; SATB2: SATB
homeobox 2; SYB2: Synaptobrevin 2; vOrganoid: Vascularized brain organoids.
Volume 1 Issue 2 (2025) 18 doi: 10.36922/or.8162

