Page 68 - GHES-3-3
P. 68
Global Health Economics and
Sustainability
Pharmaceutical system in Iraq
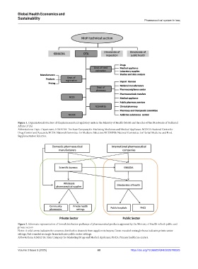
Figure 1. Organizational structure of the pharmaceutical regulatory units in the Ministry of Health (MoH) and the roles of the Directorate of Technical
Affairs (DTA)
Abbreviations: Dept.: Department; KIMADIA: The State Company for Marketing Medicines and Medical Appliance; NCDCR: National Centre for
Drug Control and Research; NCDS: National Committee for Medicine Selection; NCHMFSS: National Committee for Herbal Medicine and Food
Supplementation Selection.
Figure 2. Schematic representation of formal distribution pathways of pharmaceutical products approved by the Ministry of Health in both public and
private sectors
Notes: A solid arrow indicates the common distribution channels from suppliers to buyers; Green rounded rectangle frame indicates private sector
settings; Red rounded rectangle frame indicates public sector settings.
Abbreviations: KIMADIA: State Company for Marketing Drugs and Medical Appliance; PHCS: Primary healthcare centers.
Volume 3 Issue 3 (2025) 60 https://doi.org/10.36922/GHES025110025

