Page 432 - IJB-9-5
P. 432
International Journal of Bioprinting 3D printed topographically fabricated micron track peripheral nerve conduit
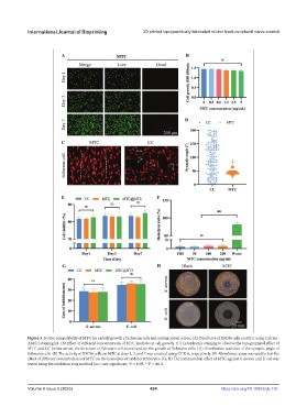
Figure 3. In vitro compatibility of MTC for orderly growth of Schwann cells and antimicrobial action. (A) Dead/Live of RSC96 cells on MTC using Calcein-
AM/PI staining kit. (B) Effect of different concentrations of MTC leachate on cell growth. (C) Cytoplasmic staining to observe the topographical effect of
MTC and CC (white arrow, the direction of Schwann cell axons) and on the growth of Schwann cells. (D) Distribution statistics of the synaptic angle of
Schwann cells. (E) The activity of RSC96 cells on MTC at days 1, 3, and 7 was counted using CCK-8, respectively. (F) Absorbance assay was used to test the
effect of different concentrations of MTC on the hemolysis of rabbit erythrocytes. (G, H) The antimicrobial effect of MTC against S. aureus and E. coli was
tested using the inhibition ring method (ns = not significant, *P < 0.05, **P < 0.01).
Volume 9 Issue 5 (2023) 424 https://doi.org/10.18063/ijb.770

