Page 12 - TD-1-2
P. 12
Tumor Discovery BAK1 as a novel prognostic biomarker
A B
C D
E
F G
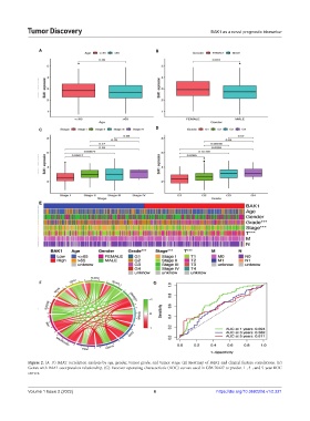
Figure 2. (A–D) BAK1 correlation analysis by age, gender, tumor grade, and tumor stage. (E) Heatmap of BAK1 and clinical feature correlations. (F)
Genes with BAK1 coexpression relationship. (G) Receiver operating characteristic (ROC) curves used in GSE 76427 to predict 1-, 3-, and 5-year ROC
curves.
Volume 1 Issue 2 (2022) 6 https://doi.org/10.36922/td.v1i2.221

