Page 67 - GPD-3-4
P. 67
Gene & Protein in Disease Drugs and immune infiltration in IPF
A B
C
D
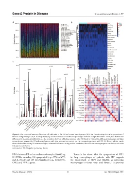
Figure 6. A bar chart and heatmap of immune cell infiltration in the IPF and normal control groups. (A) A bar chart showing the relative proportions of
immune cells per sample. (B) A heatmap displaying values of immune cell infiltration per sample estimated using CIBERSORT. Violin plots illustrate the
differences in immune cell infiltration and the correlation between infiltrating immune cells. (C) Based on violin plots, differences in immune cell types
were evaluated between the IPF and control groups, with blue representing controls and red representing patients with IPF. (D) The correlation matrix
shows relationships among 22 immune cell types, where red indicates a strong positive correlation, blue indicates a strong negative correlation, and white
indicates no correlation.
Abbreviation: IPF: Idiopathic pulmonary fibrosis.
DEGs between IPF and normal control samples, identifying Research has shown that the upregulation of SPP1
215 DEGs, including 106 upregulated (e.g., SPP1, MMP7, in lung macrophages of patients with IPF suggests
and IL13RA2) and 109 downregulated (e.g., TMEM100, the involvement of SPP1 and MERTK co-expressing
CPB2, and VIPR1) genes. macrophages in tissue repair and fibrosis. A previous
17
Volume 3 Issue 4 (2024) 9 doi: 10.36922/gpd.4101

