Page 251 - IJB-10-2
P. 251
International Journal of Bioprinting G40T60@WNT5A promotes osteoblast differentiation
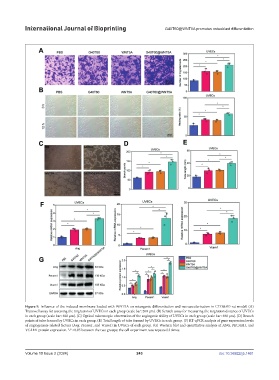
Figure 9. Influence of the induced membrane loaded with WNT5A on osteogenic differentiation and neovascularization in CTO&BD rat model. (A)
Transwell assay for assessing the migration of UVECs in each group (scale bar: 200 μm). (B) Scratch assay for measuring the migration distance of UVECs
in each group (scale bar: 400 μm). (C) Optical microscopic observation of the angiogenic ability of UVECs in each group (scale bar: 400 μm). (D) Branch
points of tube formed by UVECs in each group. (E) Total length of tube formed by UVECs in each group. (F) RT-qPCR analysis of gene expression levels
of angiogenesis-related factors (Ang, Pecam1, and Vcam1) in UVECs of each group. (G) Western blot and quantitative analysis of ANG, PECAM1, and
VCAM1 protein expression. *P <0.05 between the two groups; the cell experiment was repeated 3 times.
Volume 10 Issue 2 (2024) 243 doi: 10.36922/ijb.1461

