Page 312 - IJB-10-4
P. 312
International Journal of Bioprinting PCL/Fe3O4@ZIF-8 for infected bone repair
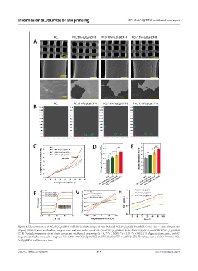
Figure 2. Characterization of PCL/Fe O @ZIF-8 scaffolds. (A) SEM images of pure PCL and PCL/Fe O @ZIF-8 scaffolds (scale bars = 1 mm, 100 µm, and
3
3
4
4
10 µm). (B) EDS spectra of carbon, oxygen, iron, and zinc in the pure PCL, PCL/5%Fe O @ZIF-8, PCL/10%Fe O @ZIF-8, and PCL/15%Fe O @ZIF-8.
4
3
3
4
4
3
(C–E) Typical compressive stress–strain curves and mechanical properties (n = 6, ***p < 0.001, **p < 0.01, *p < 0.05). (F) Magnetization curves, and (G)
magnetization behavior at a low magnetic field (-400–400 Oe) of pure PCL and PCL/Fe O @ZIF-8 scaffolds. (H) The release curve of Zn from the PCL/
2+
3
4
Fe O @ZIF-8 scaffolds over time.
3 4
Volume 10 Issue 4 (2024) 304 doi: 10.36922/ijb.2271

