Page 96 - IJB-9-3
P. 96
International Journal of Bioprinting Biocompatible 3D printing photosensitive resin
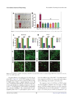
Figure 5. Hemocompatibility test of NIPUA. (A) Hemolytic phenomenon and (B) hemolysis rate. (n = 4, ***p < 0.001, mean ± SD.)
Figure 6. Biocompatibility of NIPUA. Cell viability of MC3T3-E1 (A) and C2C12 cells (B). Live-dead staining of MC3T3-E1 (C) and C2C12 cells (D).
(n = 6, ***p < 0.001, mean ± SD.)
The genes related to the regulation of the cell cycle are function similar to that of Bax/Bak . This demonstrated
[29]
presented in Figure 8C. In the NIPUA group, the CDK2 that compared to NIPUA, the commercial resins induce
gene expression level was lower compared with the Trans severe cell damage, which leads to cell cycle arrest.
or White group. CDK2, a negative regulator of the cell
cycle, is activated by DNA damage or abnormal replication The expression level of GADD45a in NIPUA group
at cell cycle checkpoints, resulting in temporary cell cycle was downregulated compared with the Trans or White
arrest [27,28] . During apoptosis, CDK2 activity is upregulated group. GADD45a induces apoptosis and DNA repair by
and activated, resulting in the transformation of anti- controlling the cell cycle G2-M checkpoint [30,31] . GADD45a
apoptotic protein Bcl-xL to pro-apoptotic protein with a plays a role in the process of DNA demethylation and
[32]
Volume 9 Issue 3 (2023) 88 https://doi.org/10.18063/ijb.684

