Page 444 - v11i4
P. 444
International Journal of Bioprinting Osteocytic Wnt7b-PKCδ against microgravity
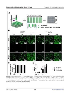
Figure 4. Cell viability and proliferation in 3D-printed PCI3D modules. (A) Schematic of PCI3D module fabrication: PCL bundles (gray) and cell-laden
GelMA hydrogels (green) were alternately printed. (B) Calcein AM (live, green)/PI (dead, red) staining of Y4-Wnt7b and ST2 cells after 1, 4, and 7 days
of co-culture. Scale bar: 250 µm. (C) Live/dead cell ratio was analyzed by ImageJ. (D) CCK-8 assay for proliferative activity. *p < 0.05 versus Y4-GFP; #p
< 0.05 versus Day 1 by two-way ANOVA (n = 3). Abbreviations: ANOVA, analysis of variance; Calcein AM, calcein acetoxymethyl ester; GelMA, gelatin
methacryloyl; PCL, poly-ε-caprolactone; PI, propidium iodide.
Volume 11 Issue 4 (2025) 436 doi: 10.36922/IJB025240238

