Page 102 - GPD-2-1
P. 102
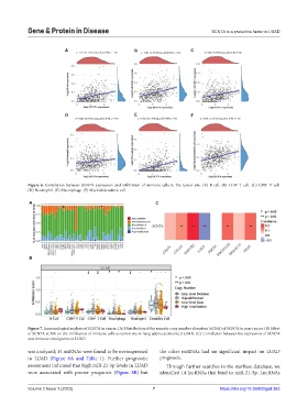
Gene & Protein in Disease SCN7A is a protective factor in LUAD
A B C
D E F
Figure 6. Correlation between SCN7A expression and infiltration of immune cells to the tumor site. (A) B cell. (B) CD4 T cell. (C) CD8 T cell.
+
+
(D) Neutrophil. (E) Macrophage. (F) Myeloid dendritic cell.
A C
B
Figure 7. Immunological analysis of SCN7A in cancer. (A) Distribution of the somatic copy number alteration (sCNA) of SCN7A in pan-cancer. (B) Effect
of SCN7A sCNA on the infiltration of immune cells to tumor site in lung adenocarcinoma (LUAD). (C) Correlation between the expression of SCN7A
and immune checkpoints in LUAD.
was analyzed; 14 miRNAs were found to be overexpressed the other miRNAs had no significant impact on LUAD
in LUAD (Figure 8A and Table 1). Further prognostic prognosis.
assessment indicated that high miR-21-5p levels in LUAD Through further searches in the starBase database, we
were associated with poorer prognosis (Figure 8B) but identified 14 lncRNAs that bind to miR-21-5p. LncRNAs
Volume 2 Issue 1 (2023) 7 https://doi.org/10.36922/gpd.363

