Page 412 - IJB-10-2
P. 412
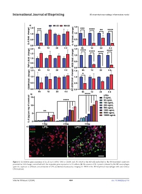
International Journal of Bioprinting 3D-bioprinted macrophage inflammation model
Figure 2. (a) Relative gene expression of IL-1β, IL-6, iNOS, TNF-α, CD206, and DC-SIGN in the M0 cells embedded in the 3D-bioprinted constructs
presented as fold change, normalized with the respective gene expression in 2D culture; (b) the amount of IL-6 protein released by the M0 macrophages
upon the exposure to different concentrations of LPS; (c) immunofluorescence imaging for iNOS in the 3D-bioprinted macrophages with and without
LPS treatment.
Volume 10 Issue 2 (2024) 404 doi: 10.36922/ijb.2116

