Page 306 - IJB-10-5
P. 306
International Journal of Bioprinting Proteins-loaded 3D-printed PEEK cage
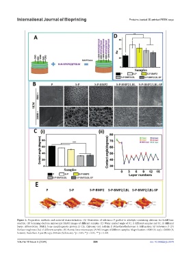
Figure 2. Preparation methods and material characterization. (A) Illustration of substance P grafted to aldehyde-containing chitosan via Schiff base
reaction. (B) Scanning electron microscopy (SEM) images of different samples. (C) Water contact angle of (C, i) different samples and (C, ii) different
layers. Abbreviation: BMP2, bone morphogenetic protein 2; Chi, Chitosan; Gel, Gelatin; P, Polyetheretherketone; S, Sulfonation; SP, Substance P. (D)
Surface roughness (Ra) of different samples. (E) Atomic force microscopy (AFM) images of different samples. Magnification: ×5000 (B, top); ×20000 (B,
bottom). Scale bars: 1 μm (B, top); 200 nm (B, bottom). *p < 0.05; **p < 0.01; ***p < 0.001.
Volume 10 Issue 5 (2024) 298 doi: 10.36922/ijb.3574

