Page 308 - IJB-10-5
P. 308
International Journal of Bioprinting Proteins-loaded 3D-printed PEEK cage
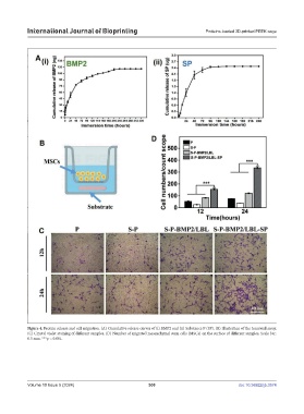
Figure 4. Protein release and cell migration. (A) Cumulative release curves of (i) BMP2 and (ii) Substance P (SP). (B) Illustration of the transwell assay.
(C) Crystal violet staining of different samples. (D) Number of migrated mesenchymal stem cells (MSCs) on the surface of different samples. Scale bar:
0.5 mm. ***p < 0.001.
Volume 10 Issue 5 (2024) 300 doi: 10.36922/ijb.3574

