Page 337 - IJB-10-6
P. 337
International Journal of Bioprinting 3D-printed PPDO/GO stents for CHD treatment
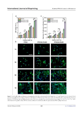
Figure 7. In vitro cell viability, proliferation, and morphology of HUVECs cultured on PPDO/GO stents for 1, 3, 5, and 7 days (d). (a) OD value of CCK-8
test. (b) Immunofluorescence images of HUVECs on the surface of PPDO/GO and PPDO stents. Green: actin filaments; blue: nuclei. Scale bar: 75 μm. (c)
Number of HUVECs per unit area adhered to the surface of the stents, calculated from the immunofluorescence images. *p < 0.05, **p < 0.01, ***p < 0.001.
Abbreviations: GO, graphene oxide; HUVEC, human umbilical vein endothelial cells; OD, optical density; PPDO, poly(p-dioxanone).
Volume 10 Issue 6 (2024) 329 doi: 10.36922/ijb.4530

