Page 25 - TD-1-2
P. 25
Tumor Discovery Prognostic biomarkers in pancreatic cancer
A B
C D
E F
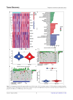
Figure 7. (A) Assignment criteria for the immune index for each PAAD patient. (B) GO enrichment analysis. (C) TIDE predictions for high-risk and low-
risk patients. (D and E) Waterfall plots showing mutation information for genes with high mutation frequencies in the high-risk group (D) and the low-risk
group (E). (F) Differences in TMB in high- and low-risk patients.
Volume 1 Issue 2 (2022) 8 https://doi.org/10.36922/td.v1i2.165

