Page 56 - AIH-1-4
P. 56
Artificial Intelligence in Health A fuzzy system for heartbeat classification
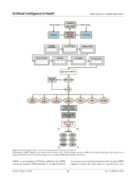
Figure 5. Workflow supporting the proposed methodology (illustration by the authors)
Abbreviations: ANFIS: Adaptive neuro-fuzzy inference system; APC: Atrial premature condition; LBBB: Left bundle branch block; NSR: Normal sinus
rhythm; PB: Paced beat; PVC: Premature ventricular contraction; RBBB: Right bundle branch block.
ANFIS, a new technique (VTMA) is added to the ANFIS (not constant as in previous works) is added at each ANFIS
to attain an accurate ANFIS classifier. A variable threshold output to classify the heart rate as a specific heart rate.
Volume 1 Issue 4 (2024) 50 doi: 10.36922/aih.3367

