Page 319 - IJB-10-4
P. 319
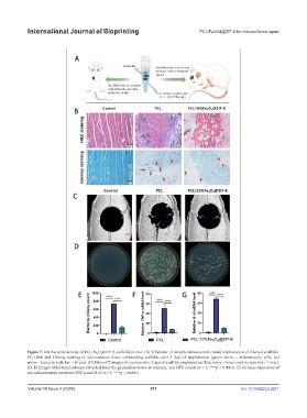
International Journal of Bioprinting PCL/Fe3O4@ZIF-8 for infected bone repair
Figure 7. Antibacterial activity of PCL/Fe O @ZIF-8 scaffolds in vivo. (A) Schematic of rat subcutaneous and cranial implantation of infected scaffolds.
4
3
(B) H&E and Giemsa staining of subcutaneous tissue surrounding scaffolds after 3 days of implantation (green arrow = inflammatory cells, red
arrow = bacteria, scale bar = 50 µm). (C) Micro-CT images of cranium after 3 days of scaffolds implantation (blue arrow = bone erosion, scale bar = 1 mm).
(D, E) Images of bacterial colonies extracted from the granulation tissue in cranium, and CFU counts (n = 3, ****p < 0.0001). (F, G) Gene expression of
pro-inflammatory cytokines TNF-α and IL-6 (n = 3, ****p < 0.0001).
Volume 10 Issue 4 (2024) 311 doi: 10.36922/ijb.2271

