Page 259 - IJB-10-5
P. 259
International Journal of Bioprinting 3D printed hydrogels for tumor therapy
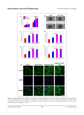
Figure 12. Osteogenic differentiation of rBMSCs on hydrogels. (A) Alkaline phosphatase (ALP) activity of rBMSCs on hydrogels after being cultured for
7 and 14 days. (B) Optical images showing the ALP staining results of rBMSCs cultured for 14 days. (C–F) The relative expression of osteogenic genes,
namely Ocn (C), Col1 (D), Runx2 (E), and Bmp2 (F), in rBMSCs cultured on hydrogels for 14 days. (G) Confocal images showing the expression of COL1
in rBMSCs cultured on hydrogels for 14 days.
Volume 10 Issue 5 (2024) 251 doi: 10.36922/ijb.3526

