Page 159 - IJB-9-2
P. 159
International Journal of Bioprinting Enhanced osteogenesis in gelatin releasing bioink
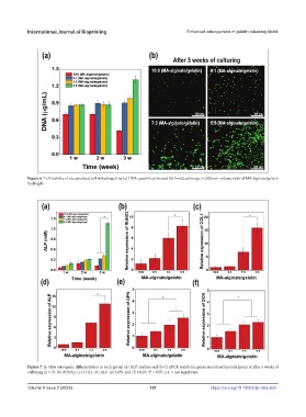
Figure 6. Cell viability of encapsulated cell in hydrogels by (a) DNA quantification and (b) live/dead image of different volume ratio of MA-alginate/gelatin
hydrogels.
Figure 7. In vitro osteogenic differentiation in each group. (a) ALP analysis and (b–f) qPCR results for genes monitored in each group at after 3 weeks of
culturing (n = 3): (b) RUNX2, (c) COL1, (d) ALP, (e) OPN, and (f) OCN; *P < 0.05, n.s. = not significant.
Volume 9 Issue 2 (2023) 151 https://doi.org/10.18063/ijb.v9i2.660

