Page 120 - AN-3-3
P. 120
Advanced Neurology Evaluating plausibility of thalamic model
A
B
C
D E
J
F G
H
I
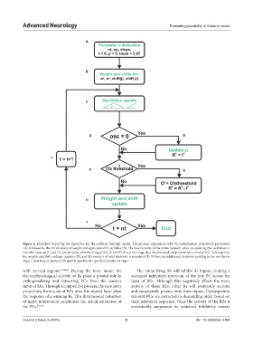
Figure 6. Flowchart depicting the algorithm for the artificial thalamic model. The process commences with the initialization of network parameters
(A), followed by the initialization of weight and sigmoidal shift variables (B). The functionality of the entire network relies on updating the oscillation of
reticular neurons (C and D) concurrently with the firing of REs (E and F). It is at this stage that the principal components are extracted (G). Subsequently,
the weights and shift undergo updates (H), and the number of total iterations is examined (I). If there are additional iterations pending in the oscillation
steps, a new loop is executed (J) until it matches the specified number of steps.
with cortical regions. 16,28,51 During the tonic mode, the The initial firing Rs will inhibit its inputs, creating a
electrophysiological activity of Rs plays a pivotal role in sustained inhibitory spectrum of the first PC across the
orthogonalizing and extracting PCs from the sensory layer of REs. Although this negatively affects the tonic
input of REs. Through a competitive process, the excitatory activity of these REs, other Rs will eventually activate
projections from a set of REs onto the second layer elicit and successively project onto their inputs. Consequently,
the response of a winning Rs. This dimensional reduction relevant PCs are extracted in descending order based on
of input information constitutes the actual extraction of their activation sequence. Once the activity of the REs is
the PCs. 8,11,12 consistently suppressed by sustained inhibitory reverse
Volume 3 Issue 3 (2024) 8 doi: 10.36922/an.3188

