Page 251 - EJMO-9-2
P. 251
Eurasian Journal of
Medicine and Oncology Prognosis of colon adenocarcinoma
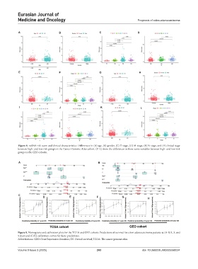
A B C D
E F G H
I J K L
Figure 8. mRNA risk score and clinical characteristics. Differences in (A) age, (B) gender, (C) T-stage, (D) M-stage, (E) N-stage, and (F) clinical stage
between high- and low-risk groups in the Cancer Genome Atlas cohort. (G-L) show the differences in these same variables between high- and low-risk
groups in the GEO cohorts.
A B
C
D E F G H
Figure 9. Nomograms and calibration plots for the TCGA and GEO cohorts. Predictions of survival for colon adenocarcinoma patients at (A-B) 1, 3, and
5 years and (C-H) calibration curves for these predictions.
Abbreviations: GEO: Gene Expression Omnibus; OS: Overall survival; TCGA: The cancer genome atlas.
Volume 9 Issue 2 (2025) 243 doi: 10.36922/EJMO025060024

