Page 200 - IJB-9-3
P. 200
International Journal of Bioprinting 3D-printed vascularized biofunctional scaffold
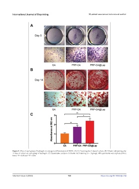
Figure 4. Effect of each group of hydrogels on osteogenic differentiation of BMSC. (A) ALP staining after 5 days of culture. (B) Alizarin red staining after
14 days of culture on each group of hydrogels. (C) Quantitative analysis of Alizarin red S staining (n = 3/group). All experiments were replicated three
times. *P < 0.05 and **P < 0.01.
Volume 9 Issue 3 (2023) 192 https://doi.org/10.18063/ijb.702

