Page 49 - IJB-9-4
        P. 49
     International Journal of Bioprinting             3D-Bioprinted human lipoaspirate-derived cell-laden skin constructs
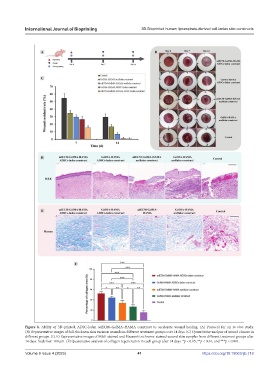
            Figure 8. Ability of 3D-printed, ADSC-laden adECM–GelMA–HAMA construct to accelerate wound healing. (A) Protocol for an  in vivo  study.
            (B) Representative images of full-thickness skin excision wounds in different treatment groups over 14 days. (C) Quantitative analysis of wound closure in
            different groups. (D, E) Representative images of H&E-stained and Masson’s trichrome-stained wound skin samples from different treatment groups after
            14 days. Scale bar: 100 μm. (F) Quantitative analysis of collagen regeneration in each group after 14 days. *p < 0.05, **p < 0.01, and ***p < 0.001.
            Volume 9 Issue 4 (2023)                         41                          https://doi.org/10.18063/ijb.718
     	
