Page 20 - DP-2-3
P. 20
Design+ Traditional handcrafting and sustainability
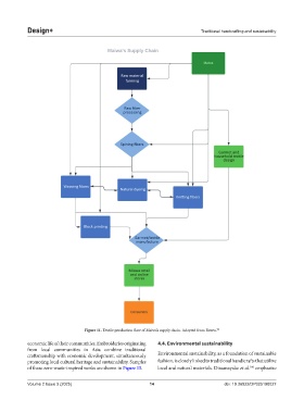
Figure 11. Textile production flow of Maiwa’s supply chain. Adapted from Raven. 90
economic life of their communities. Embroideries originating 4.4. Environmental sustainability
from local communities in Asia combine traditional
craftsmanship with economic development, simultaneously Environmental sustainability, as a foundation of sustainable
promoting local cultural heritage and sustainability. Samples fashion, is closely linked to traditional handicrafts that utilize
of these zero-waste-inspired works are shown in Figure 15. local and natural materials. Dissanayake et al. emphasize
100
Volume 2 Issue 3 (2025) 14 doi: 10.36922/DP025190027

